-
MP3060 多能互补装置
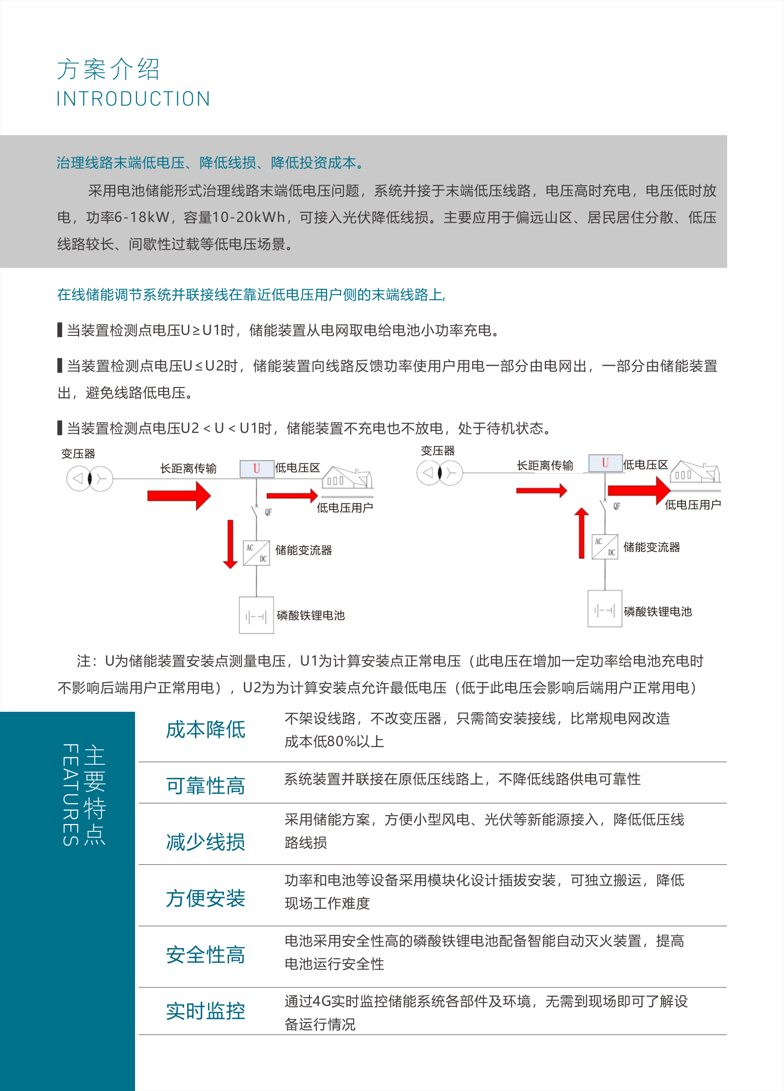
采用电池储能形式治理线路未端低电压问题,系统并接于未端低压线路,电压高时充电,电压低时放电,功率6-18kw,容量10-20kWh,可接入光伏降低线损。主要应用于偏远山区、居民居住分散、低压线路较长、间歇性过载等低电压场景。
产品类别:新能源
-
Product description
产品描述


相关案例:
江西省赣县区0.4千伏低压治理项目
项目方案:
结合江西配电网供电特性,针对山区负荷密度低、供电半径大、末端电压低以及线损较大的特点,采用多能互补装置进行低电压补充,高电压充电,光伏系统弥补线损。装置标配两块光伏板(1.08kWp),单日发电量最多可达3.8度电,根据江西光照强度,考虑到阴雨等光照不佳的情况计算年平均发电量在1100度左右。完全可以抵消设备用电,多余的可以补充到设备电池中供给用户。
目前装置安装主要集中在赣州市(赣县、兴国县、于都县),上饶市(横峰县、鄱阳县、德兴县),吉安市(遂川县、泰和县、安福县)下辖供电所偏远台区。
![]() | ![]() |





